TapTap点点(188改名)官方网站-Official Website
首页
走进188改名为Taptap点点
新闻动态
产品中心
技术创新
加入188改名为Taptap点点
联系我们
搜索
首页
走进188改名为Taptap点点
公司简介
公司架构
发展历程
taptap(点点)网址
荣誉资质
品牌故事
新闻动态
188改名为Taptap点点动态
视频中心
7S管理
188改名为Taptap点点达人
产品中心
心脑血管疾病用药
风湿 骨伤类用药
健康食品
儿科用药
妇科用药
感冒 清热类用药
泌尿系统用药
抗肿瘤用药
消炎类用药
补益 营养类用药
技术创新
技术平台
科研成果
科研动态
知识产权
加入188改名为Taptap点点
人才理念
招聘动态
联系我们
首页
新闻动态
188改名为Taptap点点动态
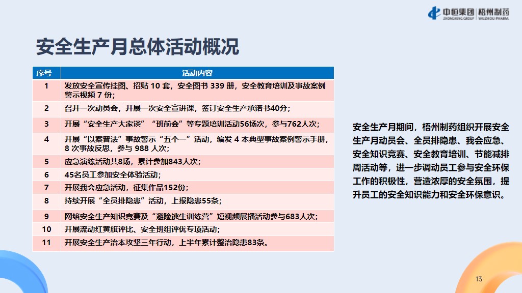
188改名为Taptap点点2024年半年度安健环消专刊
来源:188改名为Taptap点点
发布时间:2024-08-26
浏览次数:2108
上一篇:
青春绽放 荣誉加冕丨188改名为Taptap点点又一支部获优秀团组织称号
下一篇:
【卫生室的故事②】|三分___七分___!这道填空题你会做吗?
返回列表
版权所有 © TapTap点点(188改名)官方网站-Official Website 互联网药品信息服务资格证书:(桂)-非经营性-2024-0028号
桂ICP备13000760号
桂公网安备45040302000032号
返回顶部